吃瓜网站
联系我们
吃瓜网站 信箱:eatgweb.com
吃瓜网站 纪委信箱:
[email protected]
吃瓜网站
吃瓜网站 概况
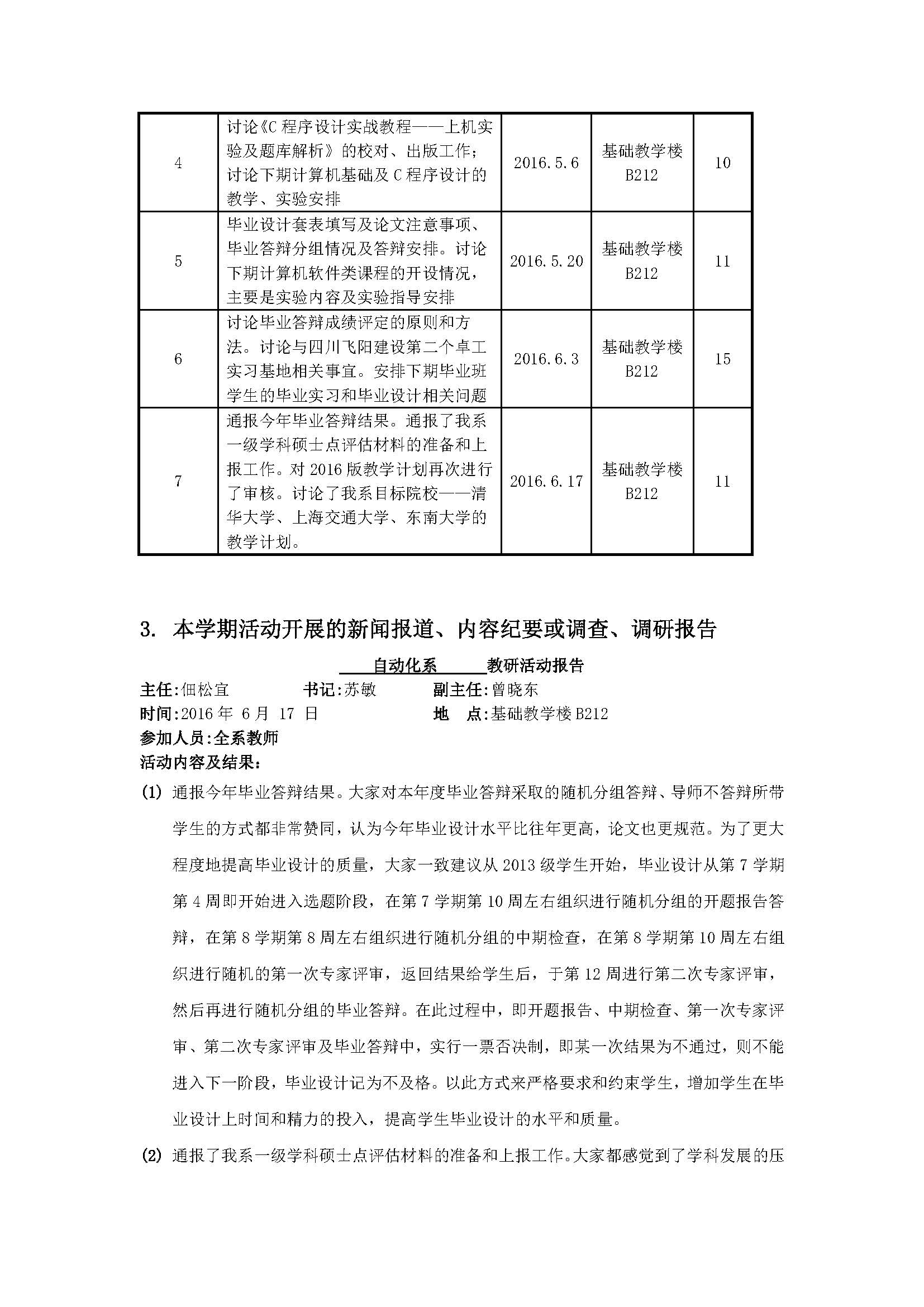
人才培养
学科建设
科学研究
师资队伍
国际交流
党群工作
学生工作
纪检之窗
专题专栏
当前位置:
吃瓜网站
>
吃瓜网站 新闻
> 正文
自动化2016年(春季学期)教学活动简报
日期:2016年12月08日 作者:超级管理员 来源: 点击:[]
电话:028-85405614
传真:028-85405614 邮编:610065
地址:吃瓜网站 望江校区基础教学大楼 A座二楼
Copyright©吃瓜网站-瓜网|吃瓜网|黑料吃瓜
2017-2020 All Right Reserved
蜀ICP备05006382号